< >
  • 学校首页
  • 学院首页
  • 学院简介
  • 专业设置
  • 师资队伍
  • 教学科研
  • 校企合作
  • 学生工作
  • 就业信息
  • 视频风采

当前位置: 学院首页 > 通知公告 > 正文

  • 智能制造学院
  • 学校首页
  • 学院首页
  • 学院简介
  • 专业设置
  • 师资队伍
  • 教学科研
  • 校企合作
  • 学生工作
  • 就业信息
  • 视频风采

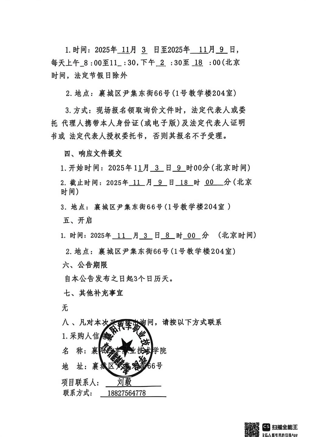
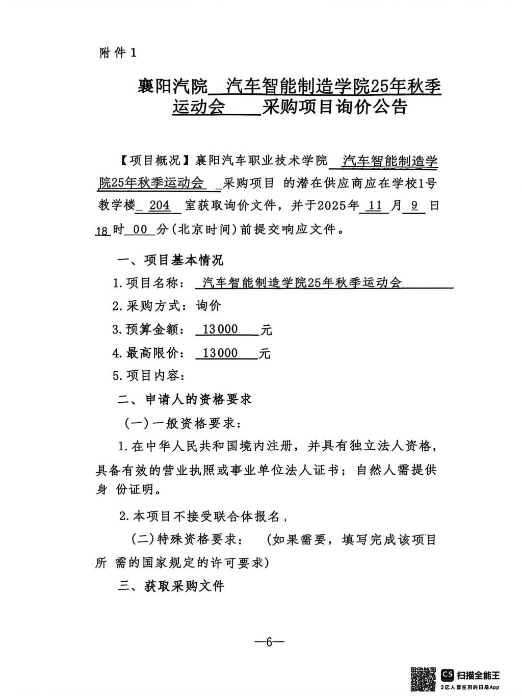
襄阳汽院汽车智能制造学院25年秋季 运动会 采购项目询价公告

-

来源: 汽车智能制造学院     作者:

发表日期:2025-11-03

阅读次数:


上一篇:襄阳汽院汽车智能制造学院十佳歌手暨主持人大赛采购项目询价公告 下一篇:关于2025年国庆、中秋放假安排的通知

学院地址:襄阳市襄城区尹集东街66号 乘车路线:市内乘8路(或25路)公汽到襄阳汽车职业技术学院站 | 邮编:441021

招生热线:0710-3069875 3069876 3069877 | 电子信箱:xyqczyzjc@163.com | 联系人:孙莉(院长)0710--3557768   电子信箱:545195205@qq.com

网站管理:党委宣传部 Copyright 2011 XiangYang Auto Vocational technical College